MANUAIS DE SERVIÇO:
**********************************************************************************
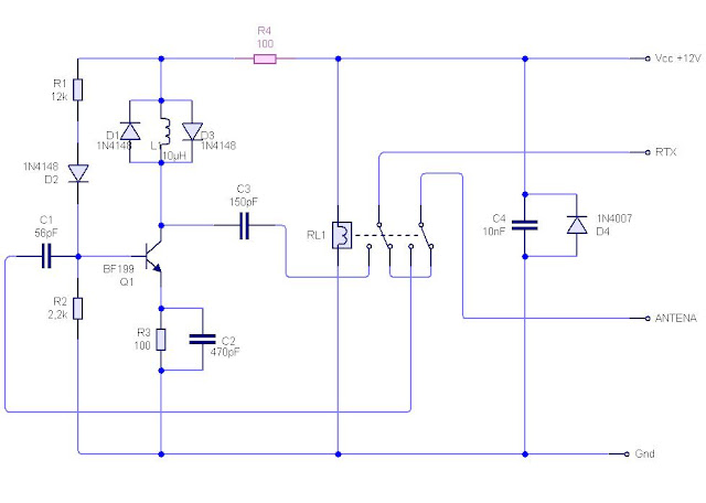
RÁDIO AQUÁRIO RP90
>>DESBLOQUEIO PARA TODAS AS BANDAS AQUÁRIO RP90<<
Desligue o rádio
Pressione "RB" ligue o rádio .. espere até que a banda # seja exibida, libere "RB"
Selecione a banda com o botão de canal
Banda 1 = 25.615-30.105 mhz em 10 bandas exportar
Banda 2 = 28.000-29.700 em passos de 5 khz banda legal de 10m
Banda 3 = 24,500-26,495 mhz
Banda 4 = 24,890-24,990 mhz banda legal de 12m
Banda 5 = seleção de banda única multi-norma conforme abaixo
Pressione "RB" para travar a banda
Ajustes Rádios Cobra 148GTL, Allan 87, Voyager 148, Voyager VR94, VR9000








Boa tarde, como eu faço pra te deixar um PX pra análise??
ResponderExcluirEsse cristal do BR 96 10.6975s.elr ocular? O meu quebrou o pino precisso comprar e não sei como é a descrição?
ResponderExcluiramigo me ajuda to fechando contrato com uma empresa faço manutencao em placas mas nao fiz de radios px ainda me passa seu whatzapp me vende uns diagramas meu zap e 094992867329
ResponderExcluirBuenos dias tengo un voyager vr9000 mi pregunta es hasta cuantos whats de potencia puedo abrir mi radio, algunos me dicen q solo 18 ya que si no terminaré dañando los transistores me. Pueden ayudar con su opinión?
ResponderExcluirSi pudieran mandarme su opinión mi WhatsApp 7821943748 soy el del radio voyager vr9000 información sobre la potencia
ResponderExcluirBuenos dias tengo un radio voyager vr9000 me podrian ayudar con su opinion saben hasta cuanta potencia lo puedo abrir lo q pasa q algunos me dicen q solo aguanta 18 whats xq si no terminare dañando los transistores. Mi whats 7821943748
ResponderExcluirEstou precisando do esquema do voyager vr 95 será que tem
ResponderExcluirOlá, boas dicas e muito úteis. 5*****
ResponderExcluireu preciso encontrar os potenciometros ou esquema do radio voyager vr94m plus
ResponderExcluirwhts 44998749782
Olá, boa tarde!
ResponderExcluirEstou precisando,manual de serviço radioa px aquario, rp40. agradeço sua atenção.
chassi cb00411013
Ô pessoal: estou procurando pelo manual de serviço e o esquema original do transceptor SuperStar SS-4600.... Uma grande parte do radio é parecido com o Allan 8001, porém o silk da placa é miúdo demais e se perde entre os componentes... O número de identificação do modelo da placa pcb é o que segue: JPMX M1096. Se alguém puder ajudar por favor, agradeço antecipado. Att Wilson
ResponderExcluirboa noite amigo, segue o link do diagrama: https://mega.nz/file/npgGEJSY#k9ZT90J6FrSS0ydWiyGY_ZuCdzKV_fIeYIrnPZ1Vryw
ExcluirAmigos, estou precisando do manual de serviço do radio voyager aris 2. Deus abençoe a todos,
ResponderExcluirGrato.
Boa tarde! Lionel. Aqui é Marcelo Oliveira Sou teu seguidor no YouTube e gostaria de entrar em contato com você por WhatsApp para ver se consegue pra mim um esquema em PDF do Rádio Cobra 22 plus,
ResponderExcluirMeu número +5521965245022